2023年第二批專項債券申報要點
作者:
來源:
日期:
2023-02-17
人氣:
5592
近年來,地方政府專項債券(下稱“專項債”)已成為地方政府進行項目建設的重要資金來源,從2015年約1千億元增長至2022年超4萬億元,其規模創新高。在當前經濟下行壓力較大的背景下,專項債已成為解決項目資金缺口、促投資、穩增長、護經濟大盤的關鍵力量。
2023 年1月30日,財政部在2022年度財政收支情況網上新聞發布會上表示,地方政府專項債券是落實積極財政政策的重要抓手,對保證財政支出強度、帶動擴大有效投資、穩定宏觀經濟起到了重要作用。2023年將合理安排地方政府專項債券規模,適當擴大投向領域和用作資本金范圍,持續形成投資拉動力。

2023年第二批專項債申報要注意哪些問題?2023專項債政策有哪些變化?發改委和財政部審核的重點是什么?此前專項債申報不成功的原因是什么?下一步工作建議?所謂“洞察項目智慧,斬獲申報‘先機’”,本文對專項債的熱點問題梳理出以下相關知識,供大家參考。
一.2023年第二批專項債申報要注意哪些問題?
1、2023年第二批專項債項目申報時間節點?
在2023 年 3月 10日前將正式申報項目文件和項目清單報送省發改委投資處。









2、此前未審核通過的項目可以繼續申報嗎?
可以。允許此前國家發改委審核未通過的項目優化調整、完善相關條件,并按規定辦理項目變更手續后重新申報入庫。
3、2022年專項債審核通過的項目可繼續申請2023年專項債嗎?
可以。2022年通過國家發改委審核且2023年仍有專項債券資金需求的項目,除因所在地方政府債務風險等級上升為高風險而進入禁止類項目清單的項目外,均可繼續申報 2023 年專項債券資金需求。
4、已完工的項目是否可以申請專項債券資金?
不可以,已完工的項目不可以申請專項債券資金。專項債券資金可以用于新建或在建項目,資金下達后要求形成實物工作量。
5、申報專項債項目所需的條件是什么?
(1)申報項目必須屬于專項債投向支持領域;
(2)申報項目應當屬于政府主導、經濟社會經濟效益明顯、早晚要干的公益性項目;
(3)申報項目必須成熟可行,優先安排在建項目、納入相關規劃的國家重大戰略任務項目;
(4)專項債項目必須滿足項目收益和風險管理要求。
二.2023年專項債政策有哪些變化?
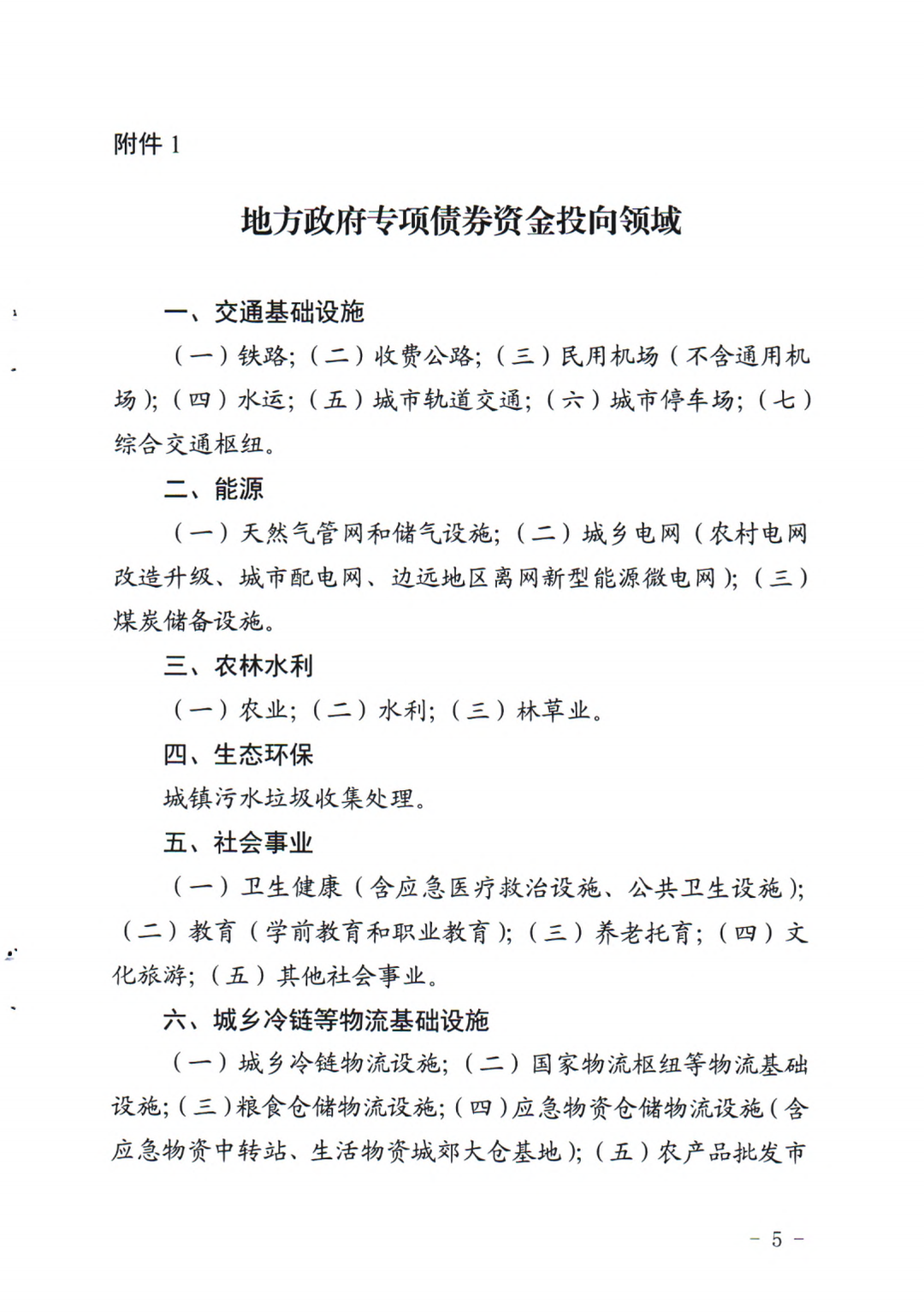
6、2023年地方政府專項債資金投向領域有變化嗎?
有變化,2023年專項債投向新增了兩個領域。
7、2023年地方政府專項債用作項目資本金領域是否有變化?
有變化,2023年專項債用作資本金新增了三個領域。
8、2023年地方政府專項債申報流程是否有變化?
有。此前地方政府專項債申報只需要入財政“新增政府債券綜合平臺”,2023年需要同步入發改“國家重大建設項目庫”。
三.發改委和財政部審核的重點是什么?
9、發改部門和財政部審核重點一樣嗎?有什么區別?
不一樣。
發改部門審核要點:1.符合國家發展戰略,符合地區發展要求,項目要素完善,不涉及負面清單。2.前期手續完善、項目可盡早投入建設或項目已經處于建設狀態;3.項目不存在跨領域、不過度商業化產業化、不虛假包裝、超出地區發展規模。
財政部審核要點:1.項目融資平衡能力可實現,論證充分;2.項目相關資料填寫完善,不存在缺項漏項誤項;3.不形成隱形債務風險、不超出地方償債能力舉債。
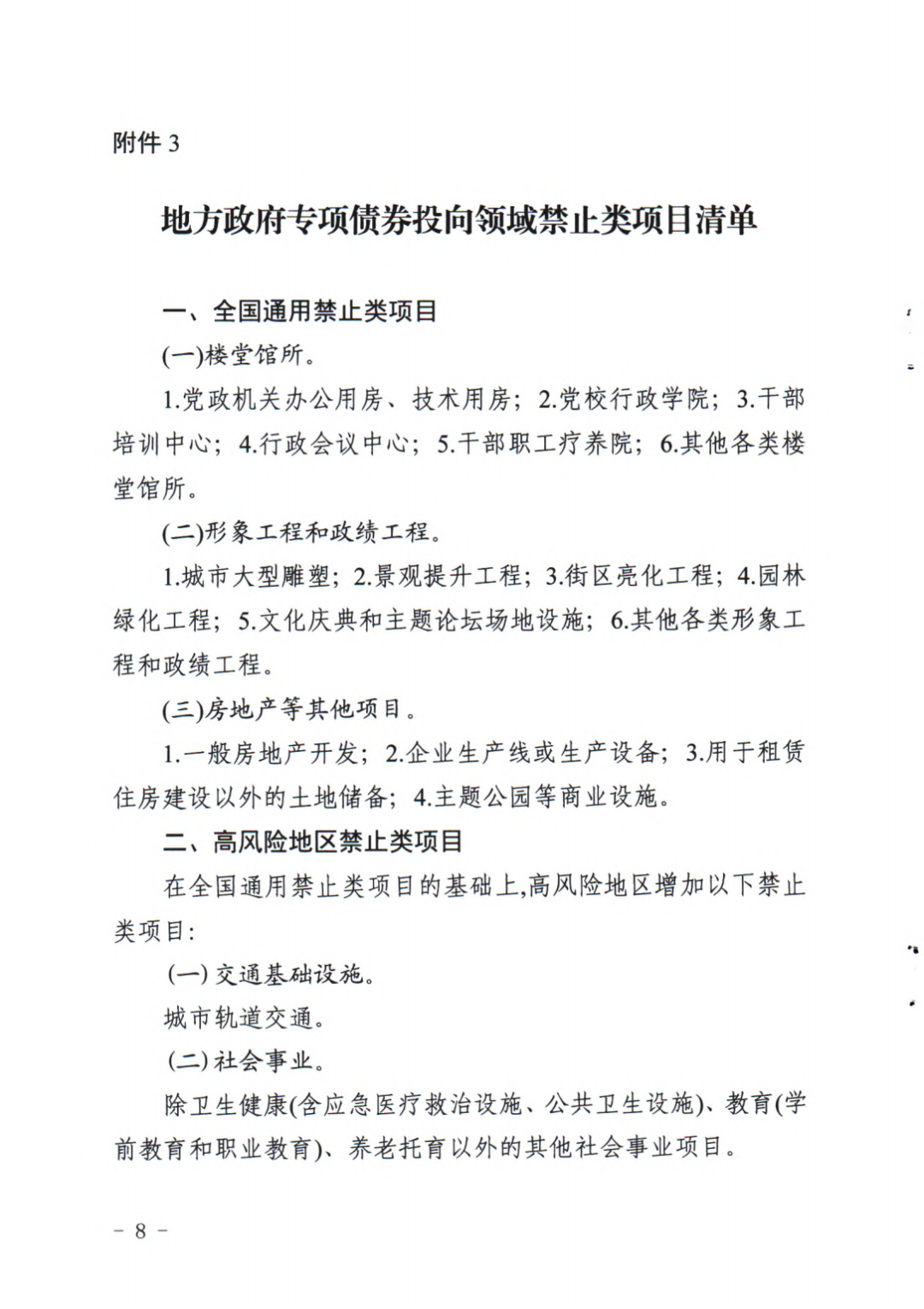
四.此前專項債申報不成功的原因是什么?
10、此前專項債券項目國家發改委審核不通過原因是什么?
(1)項目不符合投向領域規定;
(2)項目不符合資本金管理要求;
(3)項目不符合前期工作要求;
(4)項目不符合國家規劃、行業政策等;
(5)項目不符合公益性、收益性要求。
五.第三方機構相關工作建議?
11、需要第三方專業機構配合編制的文件有哪些?
需要第三方專業機構編制的文件主要有項目建議書、項目可行性報告、實施方案、財務評估咨詢報告、法律意見書。
12、下一步工作建議?
首先,緊貼國家、省、市的重大發展戰略,聚焦關鍵領域和薄弱環節,全面梳理和謀劃更多經濟社會效益明顯、帶動效應強的專項債券項目。其次,結合區域發展情況,科學謀劃符合發展水平、為經濟發展提供顯著帶動支撐作用的項目。最后,要高度重視前期謀劃工作,對照審核要點確定項目邊界,保障重大工程順利入庫優先。